近年来,得益于互联网普及和移动技术的快速发展,东南亚的数字经济实现了显著增长。据《e-Conomy SEA 2024报告》显示,2024年东南亚数字经济GMV(商品交易总额)预计达到2630亿美元,同比增长15%。收入方面达到890亿美元,同比增长14%。特别值得注意的是盈利能力显著提升,盈利规模从2022年的40亿美元增长到2024年的110亿美元,实现了24%的增长。这一增长不仅反映了数字经济在总商品价值(GMV)上的提升,也体现出数字业务在深化用户参与度、实现盈利目标方面的成功。在东南亚数字经济多元发展的背景下,各国政府及地区性组织正积极制定和实施政策促进本国数字产业健康发展。这些政策旨在应对基础设施建设、数字素养提升、数据安全与隐私保护等挑战,同时寻求在电子商务、金融科技、数字医疗等领域创造新增长机会。
一、东南亚地区数字经济政策框架
(一)东盟层面数字经济政策体系初具雏形
东盟区域层面的数字经济政策框架正在初步构建之中,包括综合治理框架的逐步完善、数据治理框架建设的持续推进和东盟数字经济框架协议(DEFA)谈判全面展开三大方面。
一是综合治理框架不断完善。东盟致力于构建全面的数字经济治理框架。2018年,东盟推出了《东盟数字一体化框架》,该框架涵盖基础设施建设、贸易政策、物流服务、数据保护、支付系统、人才培养、以及中小微企业发展等多个领域,旨在为区域内的数字经济发展提供指导。2019年,根据这一框架,《东盟数字一体化框架行动计划2019-2025》正式发布,它进一步明确了推动数字贸易发展的具体行动和实践,例如促进成员国完善数据保护政策、加强网络安全管理、加速数字支付应用、简化跨境电商通关流程等。2021年,东盟又出台了《东盟数字总体规划2025》,将“连接商业和促进跨境贸易的数字服务”确定为预期成果之一,包括提升电信服务质量、降低价格、推动贸易流程数字化、采用新技术促进贸易便利化等。
二是数据治理框架逐步形成。随着数字贸易发展,数据跨境流动成为核心议题,东盟也围绕数据管理和跨境流动构建治理框架。自发布《东盟个人数据保护框架》以来,东盟逐步形成了区域层面的数据治理和规制体系。该框架为东盟内部数据保护提供了早期的指导原则,随后陆续有关于数据管理、数据跨境流动等领域的文件发布,这些都标志着东盟在数据治理方面的持续进步和发展。
三是数字经济框架协议正待实施。东盟数字经济框架协议(DEFA)代表了该区域致力于实现数字经济转型和一体化的决心。通过加速东盟成员国向领先的数字经济模式转型,DEFA旨在促进数字合作,为区域数字一体化及包容性增长铺平道路。这一框架协议计划通过2025年底之前的一系列谈判,随后制定全面的实施计划,展示了东盟对于未来数字经济的宏观规划和策略布局。
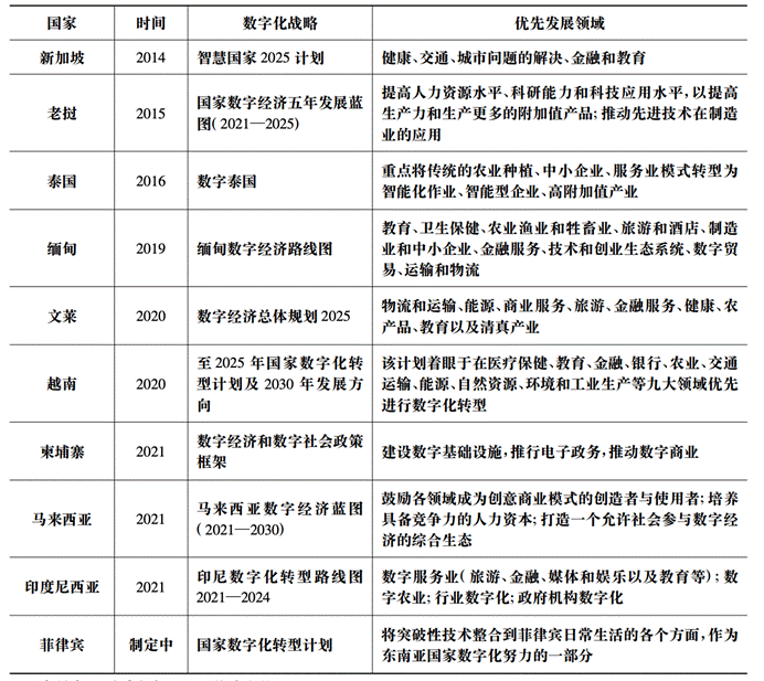
(二)东盟各国数字经济发展战略逐步完善
东盟各国为促进数字经济发展和数字化转型,都制定了具体的数字发展计划和创新型产业发展战略。
新加坡政府通过实施“智能国家”计划,积极投资智慧城市项目及数字技术研发,涵盖人工智能、物联网和数据分析等领域。其“技能未来”计划旨在提升公民数字技能,支持终身学习,确保劳动力能适应技术快速变化的需求。
印度尼西亚推出的“1000创业运动”,旨在结合政府资助与私人投资,激发数字创新和创业精神。印尼政府还通过合作教育项目和在线学习平台,如“Merdeka Belajar”,提升公民的数字素养和技能。
马来西亚通过“数字马来西亚”计划,致力于构建支持数字产品与服务开发的生态系统,鼓励公私部门合作,推动技术创新。
越南政府实行的“国家数字化转型计划”,旨在借助数字技术促进经济增长,提高公民的数字技能。
泰国的“泰国4.0”政策专注于高科技产业发展,如生物技术、智能电子及数字经济,通过政策支持与激励措施,促进技术创新。
菲律宾的“数字菲律宾”计划,则致力于提升国家数字基础设施,支持云计算和电子商务发展。
东南亚各国通过这些综合性策略,展现了其在数字经济领域探索的积极性,努力在全球数字经济竞争中占据有利地位。
表1 东南亚国家数化转型战略与优先领域

二、关键领域行业最新动向与创新实践
(一)关键领域行业数字化进展显著
东南亚地区在电子商务、金融科技、数字健康与教育技术等核心领域的数字化进展显著。
1.电子商务
电子商务在东南亚快速增长并成为数字经济的支柱产业。2024年,东盟地区GMV达1590亿美元(占总量60%),增长15%,其中,视频电商爆发式增长,直播购物等模式占比从2022年不足5%升至20%,40%消费者购物前会观看视频。相关预测显示,到2025年,该地区的电商市场总交易额(GMV)将达到1860亿美元。这一增长主要得益于数字参与度的扩大。此外,物流服务的改善与消费者对更优服务的需求亦推动了电商领域的发展,约78%的消费者表示愿意为更可靠的服务支付额外费用,为物流服务商提供了显著的增值机遇。据统计,在电子商务物流服务方面,2024年,交通GMV达15亿美元,食品配送GMV为17亿美元,毛利润率从超-100%改善至5%。
2.金融科技
金融科技领域的增长亦相当引人注目,特别是支付和数字贷款服务领域。2024年,东盟地区数字金融支付总交易额(GTV)达1.138万亿美元,同比增长14%,预计2030年将达2.1万亿~2.4万亿美元,数字借贷、QR码支付普及及跨境支付成为主要推动力。东南亚的数字支付市场主要由集成度高的超级应用程序(如Grab、GoJek和Lazada)引领,这些应用通过发展内部支付处理能力来降低第三方处理费用。同时,数字贷款作为东南亚数字金融服务30亿美元收入的最大推动力,吸引了众多未接触银行服务的消费者和小企业加入数字经济。
3.文旅、健康与教育技术
2024年,东盟地区的OTA旅游行业总营收约为200亿美元,毛利润率从2022年的-35%逆转为2024年的15%。在数字化远程医疗服务市场,东盟2024年市场规模预计23亿美元,到2029年将达65.3亿美元,复合年增长率23.24%,其中,越南在电子病历方面进展显著,已有24个省实施EHR,6个试点省推进,越南还设定了到2025年95%人口拥有电子病历的目标。在数字教育发展方面,东盟与中国积极合作,成立了中国-东盟数字教育联盟,成员扩展至中国与东盟十国的67家高校、科研机构及企业,整合300门优质数字化课程,覆盖传统文化、数字素养及职业技能培训,并向东盟开放展播,并运用AI技术分析700余门课程,生成15条“云上学+实地游”研学路线构建线上线下融合学习生态。数字化转型为提供更加个性化、易于获取的文旅、健康和教育服务创造了条件,这对于提升区域内的公共服务品质和公民福祉具有重要意义。随着数字技术的进一步演进和应用,预计这些领域将持续展现出强劲的增长势头,为东南亚地区的经济发展和社会进步做出重大贡献。
(二)前沿技术创新与应用前景可观
东南亚地区的数字化进展在人工智能、区块链、云计算和物联网等前沿技术领域不断实现突破,同时,区域内的创新生态系统,包括创业孵化器、加速器和风险投资等,为初创企业提供了必要的支持和资源,促进了这些技术的快速发展和应用。
新加坡政府通过Tribe Accelerator等平台,鼓励区块链技术的应用和创新,成为亚洲区块链技术的主要中心之一,并吸引了大量的区块链初创企业和投资。
印度尼西亚的金融科技行业特别是在支付和P2P贷款领域快速崛起,该国的数字经济潜力巨大,吸引了大量本地和国际投资者的关注,其金融科技生态系统在过去十年增长了六倍。
马来西亚采取了积极的政策措施促进数字经济增长,特别是在金融科技和电子商务领域,政府支持的创业孵化器和加速器,如MaGIC,为创新者提供所需的资源和指导,以促进他们的成长和成功。
菲律宾展示出在数字支付和在线金融服务方面的强大增长潜力,该国政府对数字经济持开放态度,制定了一系列鼓励数字化金融服务发展的相关政策。
特别值得注意的是,越南在前沿科技领域创新实践取得了十分显著的成效。在人工智能方面,越南的AI行业市值预计到2025年将达到800万美元,展现出了在医疗、制造、金融等多个领域内的巨大投资潜力。云计算也是东南亚数字化转型的一个重点领域。在这方面,越南给予了技术公司充足的政策支持,为技术公司在云计算、人工智能和大数据分析等领域提供了大量的发展机遇。
(三)东南亚地区数字经济贸易发展态势良好
东盟国家数字经济与数字贸易发展态势较好。一方面,信息通信技术(ICT)商品贸易规模增长较快。新加坡、马来西亚和越南三国在信息通信技术(ICT)商品的国际贸易规模上领先。联合国贸易与发展会议数据显示,在东盟的十个成员国中,这三国的ICT商品进出口规模合计总量占东盟总额的3/4以上。另一方面,东南亚电子商务市场规模显著增长。自2019年至2022年,东南亚各国在ICT对GDP的贡献率、电子商务市场的规模显著增长。马来西亚和新加坡在ICT发展上遥遥领先,预计到2025年,印尼电商市场规模将突破千亿美元,越南电商市场规模有望达到570亿美元,泰国电商市场规模将达到320亿美元。
三、东南亚地区数字经济发展面临的挑战
一是内部发展很不平衡。尽管东盟市场拥有超过4亿互联网用户群体,互联网普及率高达70%以上,并在不断扩大,但东盟十国的数字基础设施建设进展参差不齐。以互联网普及率为例,文莱以95%的普及率位列东盟十国之首,而老挝、缅甸、柬埔寨、菲律宾、印度尼西亚等五国的互联网普及率均低于50%。除了新加坡和泰国之外,柬埔寨、印度尼西亚、马来西亚等多个东盟成员国的互联网连接能力偏低,且宽带速率较慢。
表2东南亚地区数字基础设施与发展水平

东盟成员国之间在经济发展水平和数字化发展水平上的不平衡给整体的数字经济合作带来难度,导致东盟作为一个区域合作联盟在推进数字经济合作时面临着步调不一致的挑战,影响了合作效率和成效。
二是数字人才匮乏。东盟多数国家面临数字领域人才资源不足的问题,这限制了其数字经济发展的潜力。这一痛点在数字经济高速发展的背景下显得尤为突出。由于教育资源分配不均、数字技术培训机会有限,导致东盟国家在数字人才的培养上难以满足快速增长的需求,成为制约数字经济发展的瓶颈。
三是数字安全问题。数据安全与隐私保护是共同挑战,随着数字工具与技术的广泛应用,网络安全问题在东盟地区日益凸显。东盟国家在网络安全管理、数据保护法规、以及跨境数据流动政策方面存在不足。这不仅增加了数字经济合作中的安全风险,也影响了消费者和企业对数字服务的信心,对数字经济的可持续发展构成了挑战。
四是数字规模小与应用场景有限。东盟国家的数字经济虽然增长迅速,但总体规模仍然较小,且在数字应用的广度和深度上存在局限。这意味着东盟国家在推动数字经济深入发展、扩大数字应用场景方面仍面临挑战。应用场景的限制也减缓了数字技术创新和数字服务市场的拓展。
五是外部干扰与竞争。全球经济衰退叠加以及其他大国在数字经济领域的竞争,对中国—东盟数字经济合作造成一定的外部压力和干扰。这种外部环境的不确定性增加了合作的复杂性,可能导致双方在资源分配、政策协调上的分歧,影响合作的深度和效率。
四、加强中国—东盟数字经济合作的对策建议
全球数字化加速转型为中国—东盟合作带来了广阔的发展空间。东盟地区对于数字化的强烈需求,特别是在电子商务、智慧城市建设、数字支付等领域,与中国在数字经济方面的技术优势和成熟经验形成了优势互补。同时,“数字丝绸之路”的倡议为双方提供了合作的新平台和发展方向,推动了信息基础设施的共建和数字技术的交流。此外,东盟庞大的年轻人口基数,以及对产业升级的迫切需求,也为中国企业提供了巨大的市场合作空间。但中国与东盟的数字经济合作也面临着一系列挑战。东盟内部发展水平不均衡、网络安全与数据保护的问题日益突出、外部竞争和干扰加剧,以及技术和标准的差异等问题,都对中国—东盟数字经济合作的深入发展构成了障碍。尤其是在数字基础设施建设、技术研发能力方面的差异,使得实现区域内数字经济一体化面临诸多挑战。同时,网络安全问题频发,东盟尚未形成统一、完备的数据流动规则与体系,这也给双方合作带来了不少困难。中国需要在以下几个方面加强作为。
第一,促进区域内部发展均衡。中国可以倡议建立数字化发展基金,专门支持东盟经济较弱国家的数字基础设施建设项目,如宽带网络建设、数据中心建设等,以缩小区域内部的数字鸿沟。同时,加强与东盟国家共享中国的数字化经验,通过举办线上线下研讨会、工作坊等形式,分享中国在数字化转型、智慧城市建设等方面的成功案例和经验,为东盟国家提供可借鉴的模式。
第二,加强数字人才培养与交流。针对东盟青年人才,中国可与东盟共同启动诸如“数字未来领袖”培训项目,提供包括技术、管理和创新等全方位的培训课程。此外,还可以在东盟国家设立由中国企业或高等教育机构支持的数字技术学院,提供专业技术培训和认证,增加当地数字人才库存。
第三,构建区域数字安全合作机制。如建立中国—东盟数字安全信息共享平台,实时分享网络安全威胁情报、最佳防御实践和应对措施。定期举办中国—东盟联合网络安全演习,增强区域内各方面对网络攻击的响应能力和合作机制。
第四,共建数字经济示范区。在东盟关键地区共同建设数字经济示范区,集中展示数字技术在农业、教育、医疗等领域的应用,促进技术转移和经验交流。推动数字支付和电子商务合作,加强数字支付和电子商务平台之间的互联互通,为区域内跨境贸易和消费提供便利。
第五,优化合作机制,减少外部干扰。制定并签订中国—东盟数字经济合作框架协议,明确合作领域、目标和原则,增加合作的稳定性和可预见性。设立中国—东盟数字经济高层对话机制,为双方提供一个定期交流政策、协调立场、解决分歧的高级别平台。
中国—东盟数字经济合作正处于关键的发展期,既充满机遇也面临挑战。通过双方共同努力,加强合作机制的建设,不断深化和拓展合作领域,中国—东盟数字经济合作有望实现更加广泛和深入的发展,为区域经济一体化和全球数字经济的繁荣作出更大贡献。
李 丹 厦门大学一带一路研究院副院长、公共事务学院教授
邓智鹏 厦门大学公共事务学院博士研究生